2019西安学区划分官宣啦
你中意的学区今年调整了吗
学区划分快速查看方法
微信公众号“西安本地宝”
聊天页回复“学区”
西安各区县学区一次全查看~
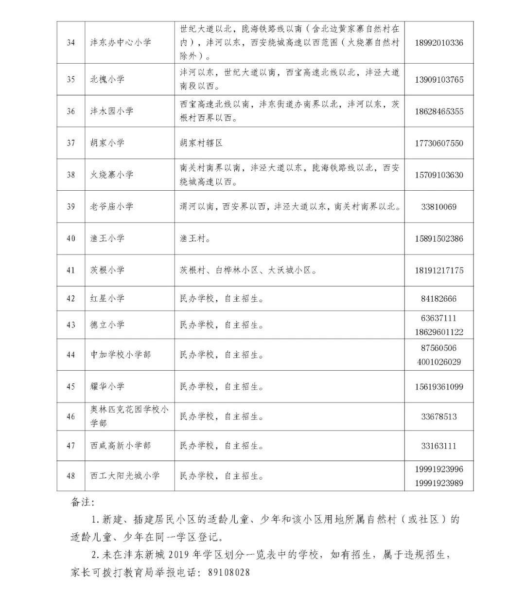
具体学区划分情况
话不多说
赶快来看看吧





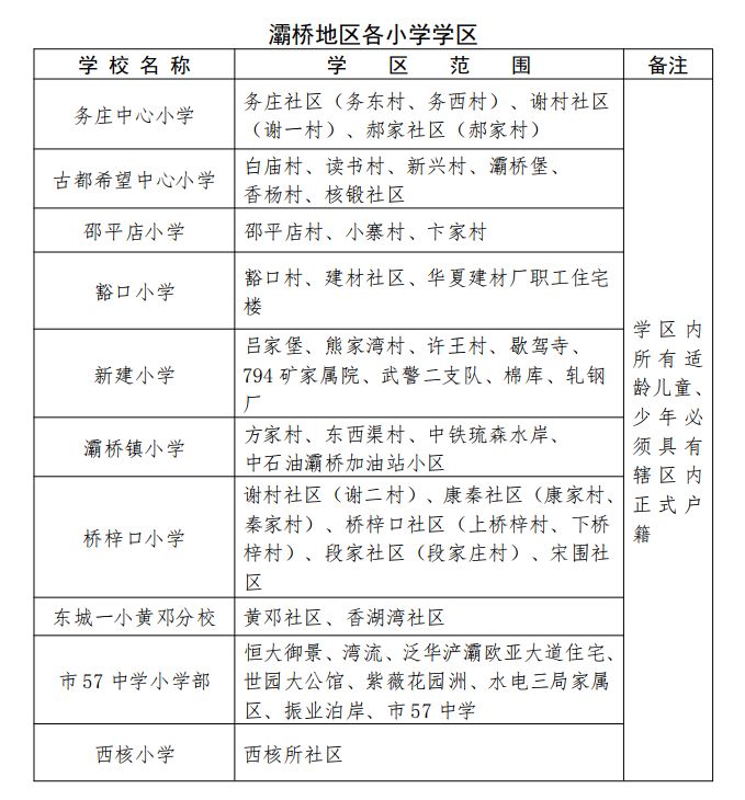
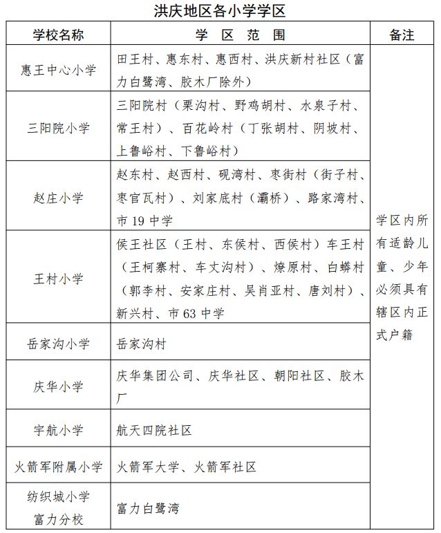
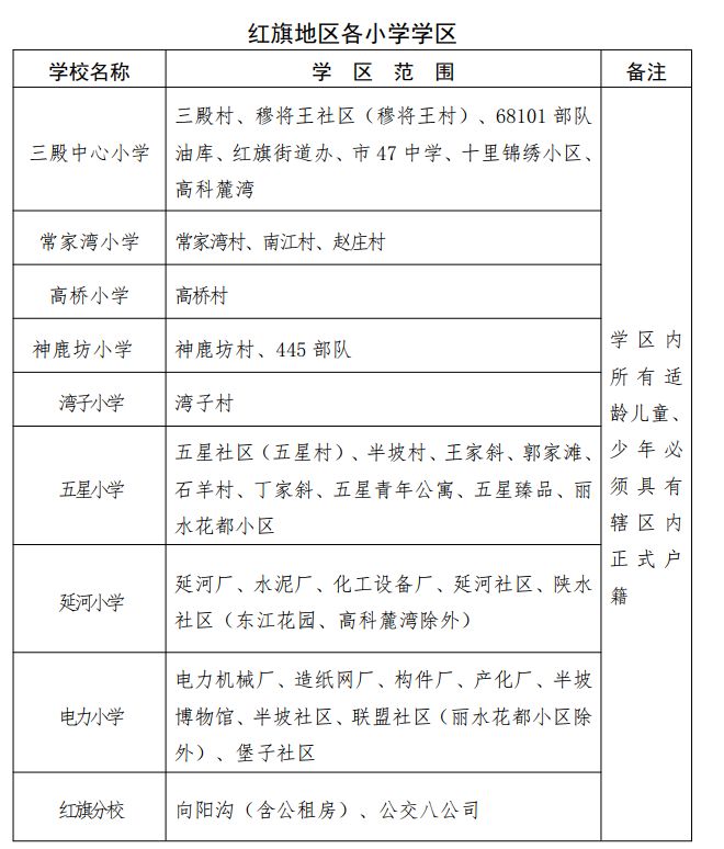
灞桥区学区划分图片较多较长,更多学区划分请在“西安本地宝”聊天页面回复“灞桥区学区划分”查看。


更多学区划分请在“西安本地宝”聊天页面回复“莲湖区学区划分”查看。





各区县学区公布时间不一致
尚未看到的学区会持续更新
今天官方公布的不只是学区划分,还有西安各区县招生入学实施方案。接下来几天,西安本地宝会为大家逐渐梳理简单易懂的入学攻略。
幼升小,小升初报名什么时候开始;报名需要准备哪些材料;在哪里进行报名……都会整理好等你来看哦~
▌来源:西安本地宝整理发布